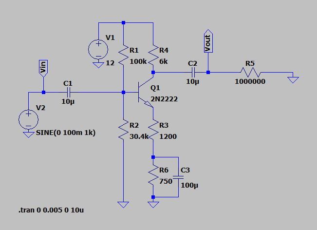
Designing a Common Emitter Amplifier With a Gain of 5
First determine an acceptable Ic current, which is usually 1mA to 3mA. After that calculate the voltage drop at the Rc at Vdd/2. From that calculate \(Av = - {Rc \over Re1 + re}.\)
Determine the voltage divider resistors from: VE + 0.7